Design Advantages

PCB Design Company with Over 900 Engineers
- More than 20 PCB design service networks nationwide
- Effective training program that encourages strong communication
- Early cooperation with chip companies and progressive approach to technology
- “Standing on the shoulders of giants,” is our belief and approach to gaining expertise
- Cutting-edge technology from Silicon Valley

More Than 20 Years of Industry Experience
- Over 15,000 PCB design projects every year
- Held over 100 technical training seminars
- Countless customers gained by word of mouth
- Stellar project and consulting experience
- SI, PI, EMC, PCB, DFM specialization

Quality Above All Else
- Quality: provide design services according to customers’ specifications; first-class training program
- Self-Inspection: layout, wiring, high-speed, thermal design, structure, etc.; Follow the check list of our strict quality control system
- Review: The senior expert team participates in the review and comprehensively checks the principal design, DFM, DFT, EMC, thermal design, etc.
- Mutual Inspection: execute standardized and strictly controlled mutual inspection system; complete DFM review process

Shorten Design Delivery Time by 30-50% To Meet Our Customers’ Needs
- Large Team of 900+ PCB engineers
- Reuse Designs: reuse mature module rules to shorten delivery time
- Global Outlets: convenient communication with local teams
- Senior Team: professional team with senior engineers
- Concurrent Design: can provide 7×24 parallel services for multiple people
- Each engineer has experience in designing hundreds of PCBs
EDADOC Technology, the best partner for R&D engineers

One Board Success
- Concept: success in the first PCB iteration, reducing the amount and cost of research & development
- The product is quickly launched to market

Lower Production Cost
- Standardized design with rigorous QA process that conforms to the process capability of mainstream PCB manufacturers and EMS manufacturers. This allows customers to have more choices when selecting downstream suppliers, avoiding single suppliers
- The design parameters not only consider the R&D proofing, but also take into consideration the characteristics of mass production
Design Capabilities
Maximum design floors
78th floor
Maximum number of PINs
150000+
maximum connection
120+
Minimum lineweight
35um
Minimum line spacing
35um
Minimum via
60um laser hole
Maximum number of BGAs
120+
Minimum BGA PIN spacing
0.15mm
Maximum BGA PINs
18865
Highest speed signal
224G-PAM4
Involved in Lamination Scheme

processor
PHYTIUM: FT-5000/2500/ 2000/ 1500 Series D3000
ShenWei: henWei 3232/3231/1621/1631/421
LOONGSON: LOONGSON1/LOONGSON2 /LOONGSON3 Series
Rockchip: Rk35/33/32/31/30/18 Series
HISILICON: Hi31/ Hi35/ Hi37 Series
Cambricon: C10 MLU 220 /290/370
ZhaoXin: KX-5000/6000/7000
HYGON: Hygon-5000/7000
Intel: Purley Ivy Bridge and Sandy Bridge Series Whitley Eagle Stream Shark Bay Mobile Platform Birch_Stream Tiger Lake Alder Lake Raptor Lake Meteor Lake Arrow Lake Lunar Lake Panther lake
AMD: Fp7 Fp8 Milan Genoa Bergamo Turin
Marvell: PXA920/920H Series/3XX/27X Xelerated Series ARMADA1000/1500 98CX8129/8297
Qualcomm/SPRD/MTK Mobile: SC9610/8810 SC8280/8380/8480X Snapdragon X2 Ultra MT8188/MT8189 MT8195/MT8196
Freescale PowerPC Series: MPC8541 / 8548 / 8555 / 8641 P2020
TI: AM35X / 38X / 335X / 437X / 5K2EX / P3505 OMAP4430 66AK2EX / AK2HX C667X

FPGA/CPLD
AMD Xilinx: Spartan-6 Spartan-7 FPGA Artix-7 Kintex-7 Virtex-7 Virtex5 Zynq-7 Virtex-ultrascale XCVU7P/XCVU9P/XCVU11P/ XCVU13P/XCVU15P/XCVU19P Versal AMD Versal Series
Intel/Altera:Stratix Series (S10) Arria Series ( A10 ) Cyclone series MAX Series 1SG280 Nf43
Cavium: CN106XXX CN9XXX CN8XXX CN7XXX CN6XXX CN50XX NITROX III NITROX PX
Lattice: MachX03 Series MachX02 Series LatticeECP3 Series iCE40 Series
PHYTIUM: FT-5000/2500/ 2000/ 1500 Series D3000
ShenWei: henWei 3232/3231/1621/1631/421
LOONGSON: LOONGSON1/LOONGSON2 /LOONGSON3 Series
Rockchip: Rk35/33/32/31/30/18 Series
HISILICON: Hi31/ Hi35/ Hi37 Series
Cambricon: C10 MLU 220 /290/370
ZhaoXin: KX-5000/6000/7000
HYGON: Hygon-5000/7000
Intel: Purley Ivy Bridge and Sandy Bridge Series Whitley Eagle Stream Shark Bay Mobile Platform Birch_Stream Tiger Lake Alder Lake Raptor Lake Meteor Lake Arrow Lake Lunar Lake Panther lake
AMD: Fp7 Fp8 Milan Genoa Bergamo Turin
Marvell: PXA920/920H Series/3XX/27X Xelerated Series ARMADA1000/1500 98CX8129/8297
Qualcomm/SPRD/MTK Mobile: SC9610/8810 SC8280/8380/8480X Snapdragon X2 Ultra MT8188/MT8189 MT8195/MT8196
Freescale PowerPC Series: MPC8541 / 8548 / 8555 / 8641 P2020
TI: AM35X / 38X / 335X / 437X / 5K2EX / P3505 OMAP4430 66AK2EX / AK2HX C667X

Power module and chip
TI: TPS62XXX/65XXX TPS75XXX/82XXX TPS54XXX/40XXX LM51XXX/50XXX PTH0XXX BQ25XXX/24XXX
Linear: LTM46XX/80XX
Maxim: MAX8698/8903A
Intel: EM2140P01QI EM2260xQI EM2280xQI
Renesas: ISL91302B ISL91301A ISL91301B ISL99140 ISL99227
MPS: MPM26XX/35XX MPM36XX/38XX MPM54XX MEZD41XXX MPQ86XXX
Infineon: TDA21XXX TDA38XXX TDM22545D TLF12505

Conversion interface chip
Broadcom: BCM78900/78910 BCM56334/56331/56960/56980/56990 BCM84793/8129/88370/88470……
ADI: AD5767/4001/9776/9779 AD9788/8370/8012 ADE9000 ADAQ7980/7988
TI: ADS8860/8861/54J60 ADC32RF45/3244/8775 ADC39J84/80004 DAC5681/DAC3282
Marvell: 88E6083/1111/8070/8059 88DE2750
PMC: PM5440/5990/80XX
ClariPhy: Cl20010
Nephos: Np8579/NP8369/NPS400

Memory chip
Samsung:DDR5 DDR4 DDR3 GDDR5/6/7 LPDDR4/4X LPDDR5/5X
Hynix:DDR5 DDR4 DDR3 DDR2 GDDR5/6/7 LPDDR4/4X LPDDR5/5X
Mircon: DDR5 DDR4 DDR3 GDDR5/6/7 LPDDR4/4X LPDDR5/5X
CXMT: DDR5 DDR4 DDR3 LPDDR4/4X LPDDR5
Quality Assurance
Self-Inspection

We follow hundreds of check lists involving layout, wiring, high-speed, thermal design, structure, etc.
Strict quality systems and self-inspection mechanisms
Mutual Inspection

Strict mutual inspection system
Perfect DFM inspection process
Review

Our team of senior engineers participate in the final review
Comprehensively check the principal design, DFM, DFT, SI, PI, EMC, etc.
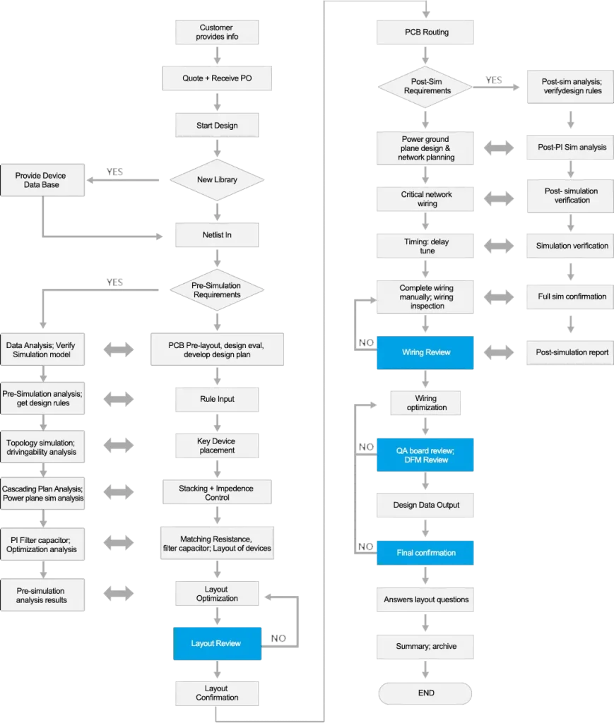
Design Process

Areas Involved
Communications Equipment
Switch, Router, Various 4G/5G office/terminal equipment, Backbone and Access network transmission equipment, Optical network, etc
Medical Devices
Ultrasound, Nuclear magnetic resonance equipment, CT, IVD in vitro diagnosis, Infrared temperature measurement, Blood coagulation detection, Digital X-ray imaging and other detection
Computer Electronics
Servers, Notebooks, Network storage,Tablets, Hyperbooks, Cloud computing, etc
Industrial Control Systems
<p>Artificial intelligence, Machine vision, Intelligent manufacturing equipment, Smart grid, Distribution network equipment, Clean energy equipment, Engineering machinery, Agricultural machinery, Fire fighting equipment and other industrial automation equipment</p>
Semiconductor
Integrated circuit, Consumer electronics, Communication system, Photovoltaic power generation, Lighting, High-power power conversion and other chips
Rail Transportation
Rail transit vehicles and various electrome chanical equipment, Rail transit autonomous operation system, Train dispatching command system, etc
Consumer Electronics
Smart phones,PDAs,Digitalcameras,E-books,GPS,Wearable devices, VR,Intelligent Internet of Things,etc
New energy vehicles
Dynamic system,Chassis System,Auto drive system,Automobileintelligent system,Electronics system
Design Advantages

PCB Design Company with Over 900 Engineers
- More than 20 PCB design service networks nationwide
- Effective training program that encourages strong communication
- Early cooperation with chip companies and progressive approach to technology
- “Standing on the shoulders of giants,” is our belief and approach to gaining expertise
- Cutting-edge technology from Silicon Valley

More Than 20 Years of Industry Experience
- Over 15,000 PCB design projects every year
- Held over 100 technical training seminars
- Countless customers gained by word of mouth
- Stellar project and consulting experience
- SI, PI, EMC, PCB, DFM specialization

Quality Above All Else
- Quality: provide design services according to customers’ specifications; first-class training program
- Self-Inspection: layout, wiring, high-speed, thermal design, structure, etc.; Follow the check list of our strict quality control system
- Review: The senior expert team participates in the review and comprehensively checks the principal design, DFM, DFT, EMC, thermal design, etc.
- Mutual Inspection: execute standardized and strictly controlled mutual inspection system; complete DFM review process

Shorten Design Delivery Time by 30-50% To Meet Our Customers’ Needs
- Large Team of 900+ PCB engineers
- Reuse Designs: reuse mature module rules to shorten delivery time
- Global Outlets: convenient communication with local teams
- Senior Team: professional team with senior engineers
- Concurrent Design: can provide 7×24 parallel services for multiple people
- Each engineer has experience in designing hundreds of PCBs
EDADOC Technology, the best partner for R&D engineers

One Board Success
- Concept: success in the first PCB iteration, reducing the amount and cost of research & development
- The product is quickly launched to market

Lower Production Cost
- Standardized design with rigorous QA process that conforms to the process capability of mainstream PCB manufacturers and EMS manufacturers. This allows customers to have more choices when selecting downstream suppliers, avoiding single suppliers
- The design parameters not only consider the R&D proofing, but also take into consideration the characteristics of mass production
Design Capabilities
Maximum design floors
78th floor
Maximum number of PINs
150000+
maximum connection
120+
Minimum lineweight
35um
Minimum line spacing
35um
Minimum via
60um laser hole
Maximum number of BGAs
120+
Minimum BGA PIN spacing
0.15mm
Maximum BGA PINs
18865
Highest speed signal
224G-PAM4
Involved in Lamination Scheme

processor
PHYTIUM: FT-5000/2500/ 2000/ 1500 Series D3000
ShenWei: henWei 3232/3231/1621/1631/421
LOONGSON: LOONGSON1/LOONGSON2 /LOONGSON3 Series
Rockchip: Rk35/33/32/31/30/18 Series
HISILICON: Hi31/ Hi35/ Hi37 Series
Cambricon: C10 MLU 220 /290/370
ZhaoXin: KX-5000/6000/7000
HYGON: Hygon-5000/7000
Intel: Purley Ivy Bridge and Sandy Bridge Series Whitley Eagle Stream Shark Bay Mobile Platform Birch_Stream Tiger Lake Alder Lake Raptor Lake Meteor Lake Arrow Lake Lunar Lake Panther lake
AMD: Fp7 Fp8 Milan Genoa Bergamo Turin
Marvell: PXA920/920H Series/3XX/27X Xelerated Series ARMADA1000/1500 98CX8129/8297
Qualcomm/SPRD/MTK Mobile: SC9610/8810 SC8280/8380/8480X Snapdragon X2 Ultra MT8188/MT8189 MT8195/MT8196
Freescale PowerPC Series: MPC8541 / 8548 / 8555 / 8641 P2020
TI: AM35X / 38X / 335X / 437X / 5K2EX / P3505 OMAP4430 66AK2EX / AK2HX C667X

FPGA/CPLD
AMD Xilinx: Spartan-6 Spartan-7 FPGA Artix-7 Kintex-7 Virtex-7 Virtex5 Zynq-7 Virtex-ultrascale XCVU7P/XCVU9P/XCVU11P/ XCVU13P/XCVU15P/XCVU19P Versal AMD Versal Series
Intel/Altera:Stratix Series (S10) Arria Series ( A10 ) Cyclone series MAX Series 1SG280 Nf43
Cavium: CN106XXX CN9XXX CN8XXX CN7XXX CN6XXX CN50XX NITROX III NITROX PX
Lattice: MachX03 Series MachX02 Series LatticeECP3 Series iCE40 Series
PHYTIUM: FT-5000/2500/ 2000/ 1500 Series D3000
ShenWei: henWei 3232/3231/1621/1631/421
LOONGSON: LOONGSON1/LOONGSON2 /LOONGSON3 Series
Rockchip: Rk35/33/32/31/30/18 Series
HISILICON: Hi31/ Hi35/ Hi37 Series
Cambricon: C10 MLU 220 /290/370
ZhaoXin: KX-5000/6000/7000
HYGON: Hygon-5000/7000
Intel: Purley Ivy Bridge and Sandy Bridge Series Whitley Eagle Stream Shark Bay Mobile Platform Birch_Stream Tiger Lake Alder Lake Raptor Lake Meteor Lake Arrow Lake Lunar Lake Panther lake
AMD: Fp7 Fp8 Milan Genoa Bergamo Turin
Marvell: PXA920/920H Series/3XX/27X Xelerated Series ARMADA1000/1500 98CX8129/8297
Qualcomm/SPRD/MTK Mobile: SC9610/8810 SC8280/8380/8480X Snapdragon X2 Ultra MT8188/MT8189 MT8195/MT8196
Freescale PowerPC Series: MPC8541 / 8548 / 8555 / 8641 P2020
TI: AM35X / 38X / 335X / 437X / 5K2EX / P3505 OMAP4430 66AK2EX / AK2HX C667X

Power module and chip
TI: TPS62XXX/65XXX TPS75XXX/82XXX TPS54XXX/40XXX LM51XXX/50XXX PTH0XXX BQ25XXX/24XXX
Linear: LTM46XX/80XX
Maxim: MAX8698/8903A
Intel: EM2140P01QI EM2260xQI EM2280xQI
Renesas: ISL91302B ISL91301A ISL91301B ISL99140 ISL99227
MPS: MPM26XX/35XX MPM36XX/38XX MPM54XX MEZD41XXX MPQ86XXX
Infineon: TDA21XXX TDA38XXX TDM22545D TLF12505

Conversion interface chip
Broadcom: BCM78900/78910 BCM56334/56331/56960/56980/56990 BCM84793/8129/88370/88470……
ADI: AD5767/4001/9776/9779 AD9788/8370/8012 ADE9000 ADAQ7980/7988
TI: ADS8860/8861/54J60 ADC32RF45/3244/8775 ADC39J84/80004 DAC5681/DAC3282
Marvell: 88E6083/1111/8070/8059 88DE2750
PMC: PM5440/5990/80XX
ClariPhy: Cl20010
Nephos: Np8579/NP8369/NPS400

Memory chip
Samsung:DDR5 DDR4 DDR3 GDDR5/6/7 LPDDR4/4X LPDDR5/5X
Hynix:DDR5 DDR4 DDR3 DDR2 GDDR5/6/7 LPDDR4/4X LPDDR5/5X
Mircon: DDR5 DDR4 DDR3 GDDR5/6/7 LPDDR4/4X LPDDR5/5X
CXMT: DDR5 DDR4 DDR3 LPDDR4/4X LPDDR5
Quality Assurance
Self-Inspection
We follow hundreds of check lists involving layout, wiring, high-speed, thermal design, structure, etc.
Strict quality systems and self-inspection mechanisms
Mutual Inspection
Strict mutual inspection system
Perfect DFM inspection process
Review
Our team of senior engineers participate in the final review
Comprehensively check the principal design, DFM, DFT, SI, PI, EMC, etc.
Design Process

Areas Involved
Communications Equipment
Switch, Router, Various 4G/5G office/terminal equipment, Backbone and Access network transmission equipment, Optical network, etc
Medical Devices
Ultrasound, Nuclear magnetic resonance equipment, CT, IVD in vitro diagnosis, Infrared temperature measurement, Blood coagulation detection, Digital X-ray imaging and other detection
Computer Electronics
Servers, Notebooks, Network storage,Tablets, Hyperbooks, Cloud computing, etc
Industrial Control Systems
<p>Artificial intelligence, Machine vision, Intelligent manufacturing equipment, Smart grid, Distribution network equipment, Clean energy equipment, Engineering machinery, Agricultural machinery, Fire fighting equipment and other industrial automation equipment</p>
Semiconductor
Integrated circuit, Consumer electronics, Communication system, Photovoltaic power generation, Lighting, High-power power conversion and other chips
Rail Transportation
Rail transit vehicles and various electrome chanical equipment, Rail transit autonomous operation system, Train dispatching command system, etc
Consumer Electronics
Smart phones,PDAs,Digitalcameras,E-books,GPS,Wearable devices, VR,Intelligent Internet of Things,etc
New energy vehicles
Dynamic system,Chassis System,Auto drive system,Automobileintelligent system,Electronics system




